国有企业党组织书记综合素能提升专题培训班
栏目:国有企业培训 发布时间:2026-03-09
国有企业党组织书记综合素能提升专题培训班
专题简介
习近平总书记强调:“秉持党的领导、强化党的建设,乃是我国国有企业的光荣传统,是国有企业的‘根’与‘魂’,也是我国国有企业独有的优势。”踏上新征程,国有企业务必坚持党的全面领导,深刻领悟“两个确立”所具有的决定性意义,坚决践行“两个维护”,在思想、政治、行动层面,与以习近平同志为核心的党中央保持高度一致,坚定不移地贯彻党的基本理论、基本路线和基本方略,牢牢坚守正确的政治方向,切实成为我们党赢得具有诸多新的历史特点的伟大斗争胜利的关键力量。
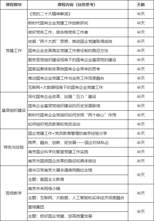
核心课程

【培训对象】各省市、自治区及直辖市党政干部。

【培训方式】理论授课、现场教学、情景教学、分组研讨、圆桌沙龙等相结合。

【培训地点】南京大学各校区。

【培训师资】高校学者、党政 干部、企业高管和智库行业卓越人才等优秀师资资源。

【培训费用】根据培训人数及具体培训方案而定。

【课程设置】课程仅供参考,可根据委托单位量身定制培训课程。

【培训保障】

硬件:多媒体教室、校内和周边各类标准的住宿标间。

软件:培训的组织管理“热情服务 严格管理 严谨组织”。

1、设置开学与结业典礼,统一思想,明确学院的培训目标,帮助学员做好学习心态党的调整;

2、教室开辟培训论坛,推动老师、学员之间的思想交流与碰撞;

3、每门功课都有培训效果调查,了解学员额的训需求与培训效果,做好老师、学员的沟通;

4、每门功课都有训后思考题,推进培训效果的转化;

【全过程质量管理】

1、培训前:组建项目工作组全程服务,并公布联系方式以及时协调解决问题;成立班委会,明确班委的工作任务与要求。

2、培训中:班主任全程跟班听课、监控课堂纪律;专、兼职教学督导随机听课并提交质评报告;建立微信工作群和质控日报机制进行全过程实时监管。

3、培训后:将从项目概况、教学安排、学风建设、学员反馈等方面认真总结培训实施情况,形成该培训项目的质量报告并及时送交委托单位。

办学设施

教学设施:可以容纳60-300人的马蹄形教室、报告厅、U型教室等

生活设施:篮球场、排球场、图书馆、田径场、网球场、健身房等设施齐全。

住宿服务:学校门口酒店和宾馆。

餐饮服务:校内教工食堂、自助餐厅、校内酒店餐厅

教学方式

课堂教学+案例教学+情景教学+拓展教学+现场教学+体验式教学+互动教学。另外,我们提供送教上门服务。

培训费用

按照财政部 中组部 国家公务员局关于印发《中央和国家机关培训费管理办法》的﹝2016﹞540号通知,处级及以下人员的培训项目按照550元/人.天标准,讲课费(税后)执行标准:副职称每学时不得不超过500元,正职称每学时不得超过1000元,院士、全国知名教授每学时一般不超过1500元。每半天一般按4学时计算。

师资力量

南京大学培训中心师资力量强大,以南京大学师资为主,江苏省委党校、南京市委党校、东南大学、南京师范大学、南京财经大学、南京理工大学、南京农业大学、苏州大学、南京航空航天大学、河海大学、南京审计大学等省内高校为辅,以江苏省和南京市学者型政府领导干部、上海交大、复旦大学、浙江大学等高校为补充的师资格局。

联系方式

电话:158-5291-7499

地址:鼓楼校区:南京市汉口路22号

仙林校区:南京市栖霞区仙林大道163号

办学条件

南京大学干部培训中心,坐拥卓越的办学条件与完善的后勤保障,以其独特的办学特色和显著的培训成效,赢得了广大学员的广泛赞誉与高度认可。这里汇聚了知名的专家学者,形成了强大的师资力量,为学员提供了前沿、实用的课程设置,旨在全面提升学员的领导力和综合素质。

培训地点择址于南京大学两大标志性校区——鼓楼校区与仙林校区,为学员带来不同的学习体验。鼓楼校区,坐拥全国重点文物保护单位金陵大学旧址的深厚文化底蕴,这里的历史沉淀与现代气息交相辉映,鼓楼校区酒店更是以其优雅的环境和周到的服务,为学员提供了舒适的学习与休憩空间。

而南京大学仙林国际化新校区,则是另一番璀璨景象。校区规划用地高达4910亩,总建筑规模约120万平方米,其规模之宏大、设施之先进,令人叹为观止。这里不仅是知识的殿堂,更是国际化的交流平台,为学员提供了广阔的视野与无限的可能。

两大校区内,酒店、餐厅、食堂、运动设施一应俱全,不仅满足了学员的基本生活需求,更以其高品质的服务与设施,为学员的培训工作提供了极大的便利与舒适。在这里,学员可以尽情沉浸于知识的海洋,享受学习带来的乐趣与成长。

南京大学干部培训中心,以卓越的办学实力与贴心的服务,期待着每一位有志之士的加入,共同书写属于你们的辉煌篇章。

办学条件

其他推荐

政协提案工作高质量发展专题培训班

南京大学干部培训人才工作局干部工作能力提升专题培训班

农村党支部书记抓党建促脱贫攻坚培训班