新提拔干部履职能力提升培训专题
栏目:党委部门 发布时间:2026-03-26
新提拔干部履职能力提升培训专题
专题简介
中国特色社会主义已然迈入崭新的时代篇章,这一新时代,无疑是奋斗者挥洒汗水、铸就辉煌的黄金时期。新晋提拔的干部们需筑牢理想信念之基,秉持政治意识,胸怀大局观念,勇挑重担,积极履行使命。他们应将自己深深融入经济社会发展的宏大格局之中,与时代脉搏同频共振,不断自我提升,注重内在修养的锤炼与知识技能的更新迭代。以饱满的热情、昂扬的斗志,以及求真务实、脚踏实地的工作态度,恪尽职守,为推动中华民族伟大复兴的中国梦添砖加瓦,贡献出自己坚实的力量。
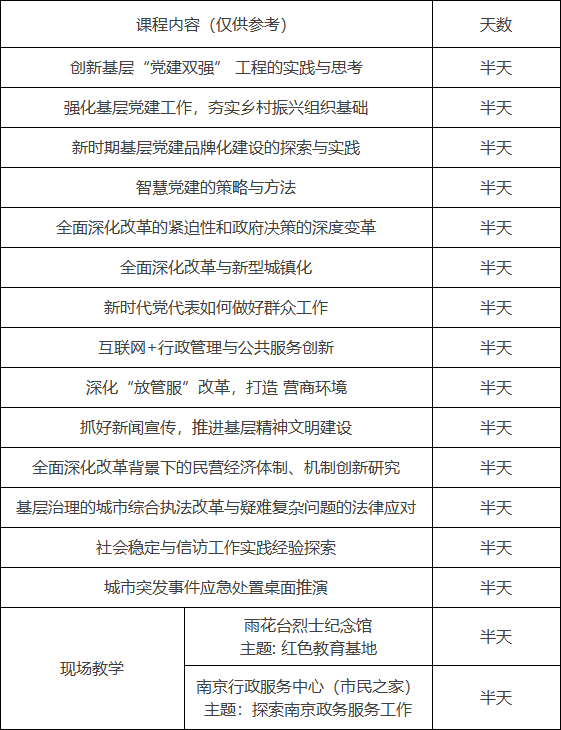
核心课程
【培训对象】各省市、自治区及直辖市党政干部。
【培训方式】理论授课、现场教学、情景教学、分组研讨、圆桌沙龙等相结合。
【培训地点】南京大学各校区。
【培训师资】高校学者、党政干部、企业高管和智库行业专家等优秀师资资源。
【培训费用】根据培训人数及具体培训方案而定。
【课程设置】课程仅供参考,可根据委托单位量身定制培训课程


办学设施

教学设施:可以容纳60-300人的马蹄形教室、报告厅、U型教室等

生活设施:篮球场、排球场、图书馆、田径场、网球场、健身房等设施齐全。

住宿服务:学校门口酒店和宾馆。

餐饮服务:校内教工食堂、自助餐厅、校内酒店餐厅

教学方式

课堂教学+案例教学+情景教学+拓展教学+现场教学+体验式教学+互动教学。另外,我们提供送教上门服务。

培训费用

按照财政部 中组部 国家公务员局关于印发《中央和国家机关培训费管理办法》的﹝2016﹞540号通知,处级及以下人员的培训项目按照550元/人.天标准,讲课费(税后)执行标准:副职称每学时不得不超过500元,正职称每学时不得超过1000元,院士、全国知名教授每学时一般不超过1500元。每半天一般按4学时计算。

师资力量

南京大学培训中心师资力量强大,以南京大学师资为主,江苏省委党校、南京市委党校、东南大学、南京师范大学、南京财经大学、南京理工大学、南京农业大学、苏州大学、南京航空航天大学、河海大学、南京审计大学等省内高校为辅,以江苏省和南京市学者型政府领导干部、上海交大、复旦大学、浙江大学等高校为补充的师资格局。

联系方式

电话:158-5291-7499

地址:鼓楼校区:南京市汉口路22号

仙林校区:南京市栖霞区仙林大道163号

办学条件

南京大学干部培训中心,坐拥卓越的办学条件与完善的后勤保障,以其独特的办学特色和显著的培训成效,赢得了广大学员的广泛赞誉与高度认可。这里汇聚了知名的专家学者,形成了强大的师资力量,为学员提供了前沿、实用的课程设置,旨在全面提升学员的领导力和综合素质。

培训地点择址于南京大学两大标志性校区——鼓楼校区与仙林校区,为学员带来不同的学习体验。鼓楼校区,坐拥全国重点文物保护单位金陵大学旧址的深厚文化底蕴,这里的历史沉淀与现代气息交相辉映,鼓楼校区酒店更是以其优雅的环境和周到的服务,为学员提供了舒适的学习与休憩空间。

而南京大学仙林国际化新校区,则是另一番璀璨景象。校区规划用地高达4910亩,总建筑规模约120万平方米,其规模之宏大、设施之先进,令人叹为观止。这里不仅是知识的殿堂,更是国际化的交流平台,为学员提供了广阔的视野与无限的可能。

两大校区内,酒店、餐厅、食堂、运动设施一应俱全,不仅满足了学员的基本生活需求,更以其高品质的服务与设施,为学员的培训工作提供了极大的便利与舒适。在这里,学员可以尽情沉浸于知识的海洋,享受学习带来的乐趣与成长。

南京大学干部培训中心,以卓越的办学实力与贴心的服务,期待着每一位有志之士的加入,共同书写属于你们的辉煌篇章。

办学条件

其他推荐

法院高层次审判干部培训人才专辑班

新时代法治政府建设培训专题

科技系统干部综合能力强化提升专项培训专题